關于我們
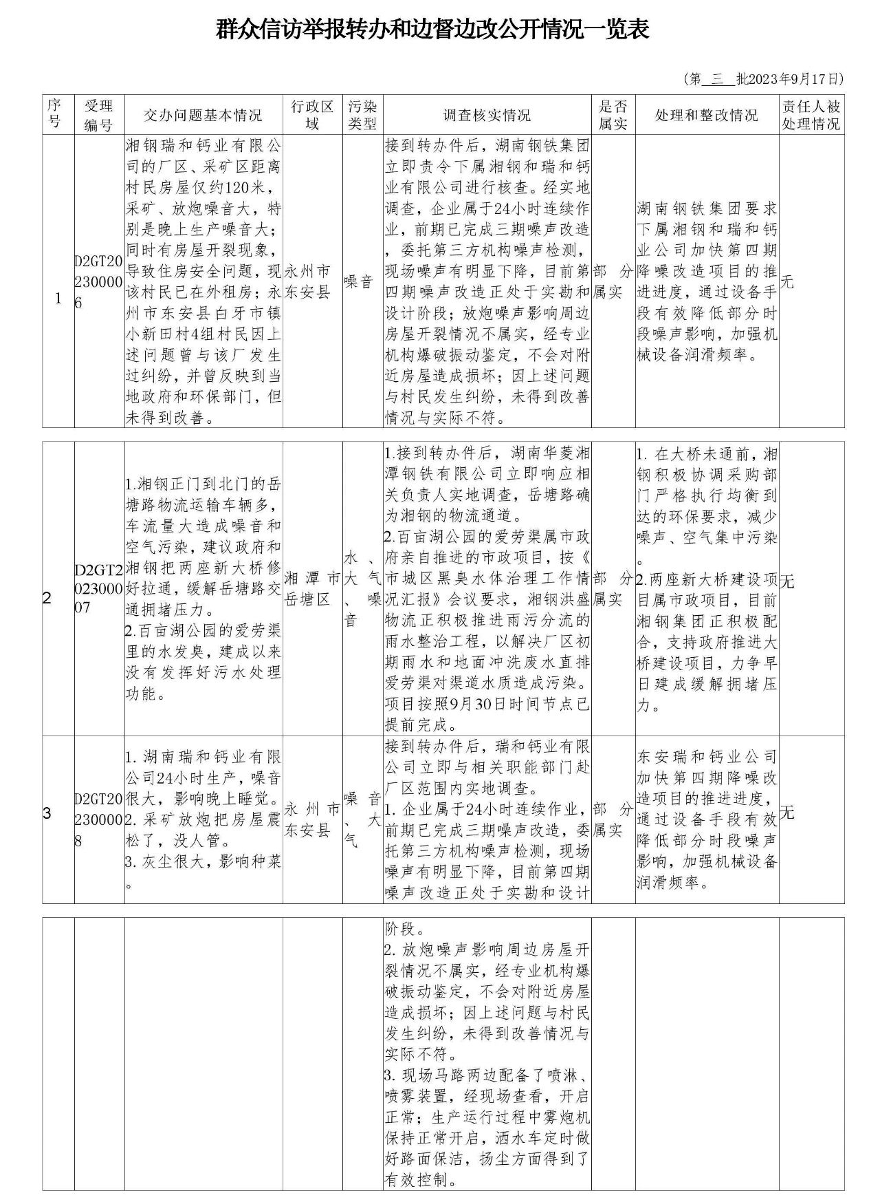
省第三生態環境保護督察組向湖南鋼鐵集團轉辦第三批群眾信訪舉報件。
湖南鋼鐵集團進行督查督辦,調查核實,要求子公司對不屬實部分進行說明、對屬實問題立整立改。現將第三批信訪舉報轉辦件辦理情況公示如下:
地址:湖南省衡陽市蒸湘區大栗新村10號
總經理辦:0734-8872288 銷售電話:0734-8873860
電子郵箱:hysteel@hysteeltube.com
        備案號:
湘ICP備05000204號-1 湘公網安備43040802000023號